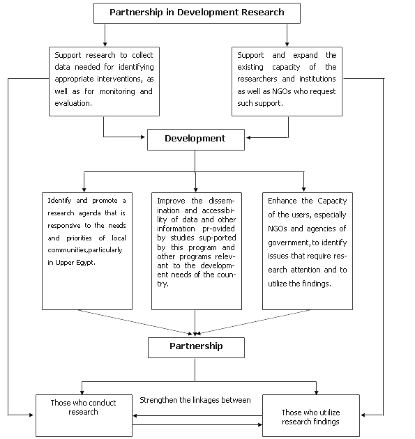
Objective